2020-06-03 16:13:59 | 人围观 | 评论:

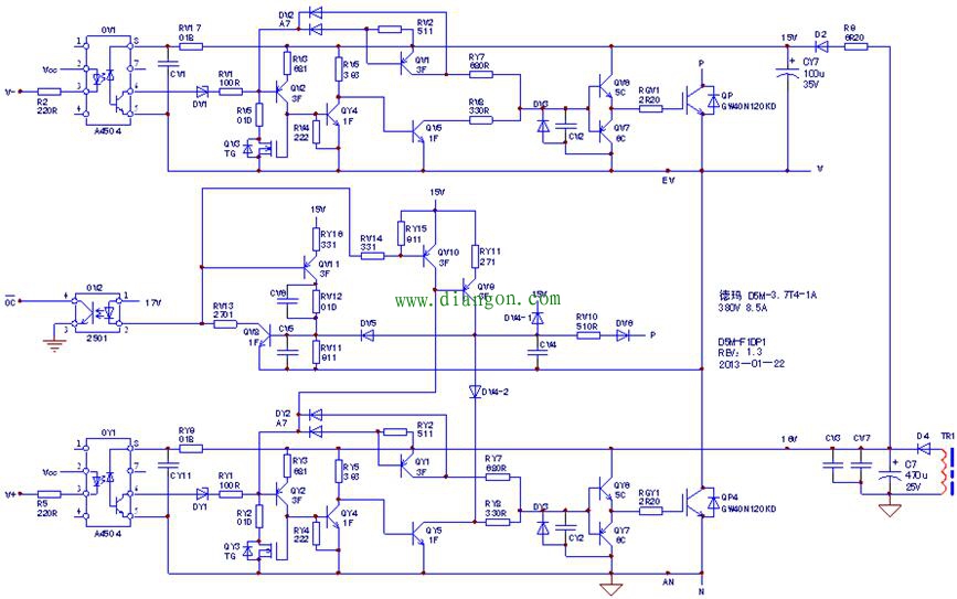
本图,成片的3脚元件,绘起来那个费劲,就甭提了。diangon.com好在本人还有点儿分析能力,整理后感觉原理不通之处,再重测重绘(如最后将DV1和DY1,改画成稳压二极管,这才心里踏实了,否则画完也是不通气的电路),几经周折,得图如上。
不敢自秘,先与大家分享一下。
此为一路16V供电电源的驱动电路,仅画出V相驱动电路(另两路完全一样,从略)。三相上臂驱动电路,工作中才有供电,静态时上电检测无供电。静态检测时应想法供电进行检修;有IGBT导通管压降检测功能,拆除IGBT管子后,应短接AN、EV两点屏蔽报警,以得到6路脉冲信号。
别的不多说了,这点电路,差不多费了半天功夫。
全站搜索