2020-09-17 21:29:31 | 人围观 | 评论:

图1 主电路及输出电流检测、温度检测前级电路,充电继电器控制电路
PC1等外围电路为直流母线电流检测,异常时输出过载(开关量)报警信号。
N4放大器(电压跟随器)是直流母线电路检测信号输出电路,VPN为500V时,此信号约为2.8V左右。
N1~N3为三相输出电流前级检测电路,是18倍的同相放大器。停机或空载状态时,输出电压信号应为0V。
RT、R103、R104为IGBT温度检测电路,室温时的输出信号约为4.5V左右。
检测电路的供电和N共地,属热地,检测中需予注意。

图2 开关电源电路
为两端、自励、反激、开关电源电路,开关管基极分流式稳压控制和基极分流式过载控制。电路不易起振或打嗝时,排除过载及稳压故障后,需重点检查R5阻值是不变大,C3有无不良。查无坏件(实际上有劣化元件),可适当减小R5阻值(最小至100Ω)以满足起振工作条件。

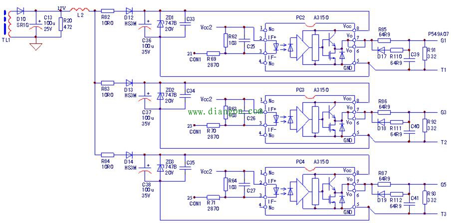
图3 U+、V+、W+脉冲驱动电路
三路驱动共用一路供电电源,其中D12、D13、D14为高速高反压(耐压需1000以上)隔离二极管,C36\37\38为自举电容。当相应下臂IGBT开通时,上臂驱动电路才产生供电条件,IGBT才有开通基础。静态检测PC2等状态,供电电压为零。若与逆变电路已脱开联系,此时可将PC2的5脚与供电地暂时短接,为PC2提供电源进行检测驱动电路的好坏。

图4 U-、V-、W-脉冲驱动电路
三路驱动电路共用+15V、-9V供电,工作原理与检修方法不再述之。
全站搜索