2017-02-03 16:08:36 | 人围观 | 评论:
以S7-200为例,其plc输出有二种形式:1、继电器触点输出(见图一);2、晶体管发射极输出(见下图二)。由于PLC内的继电器触点电流与晶体管输出电流都较小,故不可用它直接驱动像电磁阀这样大功率(大电流)直流负载,一般均采用中间直流继电器做过渡(见下图三)。

用继电器驱动电磁阀电路简单,但它有以下缺点:1、继电器使用寿命有限制,在继电气频繁动作的场合,要经常更换继电器方可确保设备可靠动作;2继电器触点易粘连,在自动控制系统中因它的粘连会引起操作失控而造成事故;3、继电器线圈如发生短路会烧毁PLC的输出点。
为克服因继电器触点粘连、其线圈短路及电磁阀线圈短路所造成的失控及损坏,本文提供用二种带有断电保护功能的驱动大功率电磁阀的控制电路,供大家分析参考:
一、由继电器组成的驱动电磁阀启停与保护电路,见下图:

(一)、电路说明:该电路是由3个直流继电器组成,其J0为基本电路组件,它受PLC的输出控制,它的常开触点控制电磁阀的通断。考虑继电器触点易粘连及线圈短路会引起失控造成事故,增加了J1、J2二个继电器及电阻电容等原件,组成了当继电器触点粘连、线圈短路或电磁阀线圈短路时立即断电的保护电路,图中绿色虚线框内电路为主电路,其余部分即为当继电器触点粘连或继电器、电磁阀线圈短路时立即切断电源的保护电路。
电路的J0、J1继电器的工作电压为12V,其线圈电阻值=Ro。J2工作电压=24V。J0串接R3(阻值=Ro),接在Q0.0输出端,故当Q0.0=1(+24V)时J0电压=12V可正常动作。DW1稳压管与6V指示灯Z3串联后,与R3并联。当Q0.0=1时R3电压=12V。低于DW1稳压值(18V),故正常情况下DW1处于截至状态,指示灯Z3是不会点亮的。
J1与与电容器C1并接,再与电阻R4(其阻值Ro)串联,组成为通电延时定时器,其定时时间要略长于J0动作时间。
R2的阻值应选为电磁阀DF1线圈的阻值Rd的1/10~1/20,即R2=Rd/ (10~20),这样在正常情况下,当电磁阀通导其R2的电压仅为1~2V,是不影响电磁阀的正常动作的。而与R2并联的J2在这么小的电压下是不会吸合的。
K1为常闭按钮,它起电路复位作用,即:一旦保护电路动作,其J1或J2继电器将吸合自锁,J1、J2常闭触点断开,切断电磁阀及PLC对外输出,起到保护作用。当电路排除故障后(如换掉J0或DF1),需要按一下K1按钮,使J1与J2断电回原位,使电路恢复正常状态。
(二)、电路工作原理:
1、正常工作时:当PLC的Q0.0=0时(即电磁阀未工作),其J0、J1、J2及电磁阀DF1均处于断电状态,报警指示灯Z1、Z2、Z3皆灭。
当驱动电磁阀工作时,其Q0.0输出由0↑1,使J0得电吸合,其常开触点闭合使电磁阀得电启动。此时J1电压(≈6V)小于其最小吸合电压,J2也处于不吸合状态。故J1、J2均为未闭合。
当电磁阀停止工作时,即Q0.0由1↓0时,使J0失电,此时D1导通开始续流放电,当放电电流小于J0的最小吸合电流时,J0由闭合变断开。其常开触点断开,使电磁阀断电,D2导通进行续流放电,确保J0触点不会打火而粘连。
J0失电断开这一瞬间是非常暂短的,当D1导通续流时,其J0二端电压≈0(0.7V),故使J1支路得电通导,由于C1作用,使J1电压由0开始增加,当J0常闭触点由闭合变断开时,其J1的上升电压仍<J1的最小吸合电压,故使J1未等吸合又再次断电。故J1不会在Q0.0由1↓0的瞬间产生颤动的。从而确保电路动作无误。这就是J1为什么要并接电容的原因。
2、J0触点粘连时:当Q0.0由1↓0时,使J0失电断开,如果此时J0的触点发生粘连就会使电磁阀不能断电,但由于J0断开,其D1导通续流,使J0二端电压≈0。,故使J1支路得电,使C1被充电,当C1电压> J1吸合电压时,J1将吸合自锁。J1的常闭触点断开,切断电磁阀电源使其停止工作,J1的常开触点闭合,又使报警指示灯Z1亮进行“粘连”报警。也可以用J1常开触点接PLC的一输入点和+24V端,将报警信号输入给PLC,使PLC立即停止运行,避免发生事故。
3、电磁阀线圈短路时:当Q0.0=1时,J0吸合,电磁阀动作。如此时电磁阀线圈突然短路,必然使24V电压加在J2与R2上,由于R2阻值很小,会产生很大的电流危害24V电源。但由于R2并联J2(此时的电压=24V),故使J2吸合自锁,J2的常闭触点断开,切断电阻R2,使回路电路=J2线圈电流。而J2的闭合,又使与之并联的报警指示灯Z2亮进行报警。也可以用J2常开触点接PLC的一输入点和+24V端,将报警信号输入给PLC,使PLC立即停止运行,避免发生事故
4、J0线圈短路时:J0工作电压选为12V,而Q0.0=1时其输出电压24V,为使J0能在正常电压下工作,J0(阻值=RO),再串接一个阻值=Ro的电阻R3。这样当Q0.0=1时J0的电压=12V。此时R3电压也=12V,由于低于稳压管DW1的稳压值(18V),DW1未导通,Z3灯不亮。
串接电阻R3的目的是为防止J0线圈短路时不会烧毁PLC输出点:如J0线圈短路,与其串联的电阻R3将成为Q0.0的输出负载,此时PLC的输出电流仅比正常时的输出电流大一倍,故不会烧毁PLC的输出点的。此时R3电压=24V,大于DW1的稳压值,故使DW1通导,Z3灯亮。即发出J0线圈短路报警。
二、用电子元件组成的驱动电磁阀启停及断电保护电路
除上述用继电器组成的电路外,还可以用功率晶体管电阻电容等器件组成启动大功率电磁阀及其保护电路,请见下图:

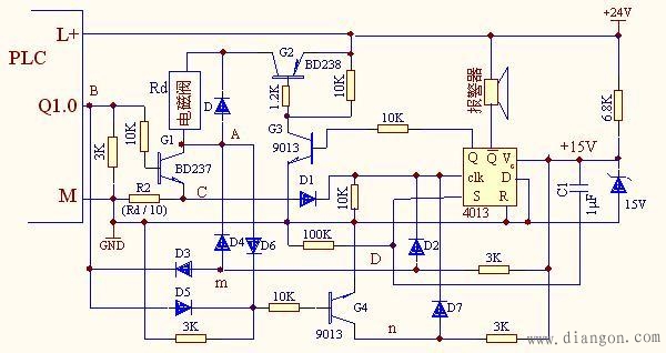
图一、大功率电磁阀驱动电路及断电保护电路图
下面就本图的有关元件及电路原理作以说明:
图中 G1为NPN型功率三极管,构成反相放大器,其集电极接电磁阀线圈一端(电磁阀线圈要并接一反向二极管做断电续流用),电磁阀线圈另一端接接G2管的集电极。G1管的发射极接R2电阻,R2阻值=电磁阀电阻Rd的十分之一(即=Rd/10)。此点接D1二极管去D触发器4013的clk控制输入端。R2电阻的另一端接电源的地(M)。
4013 为双D触发器,它有6个引线端点,其Q为正向输出端,Q/为反向输出端,D为数据输入端,R为复位端,S为置位端,其R、S皆为高电位触发有效(即当R或S=1时,会使Q=1或使Q=0。 clk为控制端,当clk=1时,其上跳沿触发有效,将使输出端Q电位发生变化(clk触发有效使Q端输出与数据端D的电位相同。本图的D=0(接地),故触发clk将使Q=0、Q/=1。
4013的电源电压=15V,是由稳压二极管与6.8K电阻分压提供的。
图中4013的R端接地(0V),而S端接于C1与100K电阻的连接点,C1的上端接+15V,而电阻下端接0V,该线路作用是确保4013在接通电源后,其输出端Q恒=1(=+15V),Q输出高电压通过10K电阻给G3管注入足够大的基极电流,使G3管饱和导通,G3集电极电压=0,又通过1.2K电阻给G2管注入足够大的基极电流使G2管饱和导通,使24V电压加在电磁阀的上端。
在讲述线路动作原理之前,先讲一下图中由二极管、电阻、晶体管等元件组成的与门、或门及或非门电路及在线路中的作用:

图二、由二极管、电阻、晶体管组成的与门、或非门、或门电路图
1、图二是从图一中截取的部分电路,其D3、D4与R1组成2输入正与门电路(粉色虚线框),其输入端A为G1管集电极,B为PLC输出端Q1.0,因A、B分别为G1管反相器的输出与输入端,故A、B二点的电压总是反相的(如B为高,则A为低,如B为低,则A为高),在正常情况下,A、B二点总有一个为0电压,故使与门输出点m的电压恒=0。
2、D5、D6、G4及R2、R3、10K电阻组成2输入或非门电路(绿色虚线框),其输入也为A与B二点,由于在正常情况下,A、B二点总有一个为高电压,通过10K电阻给G4管注入基极电流,使G4管导通,故或非门输出点n输出电压恒=0。
3、D1、D2、D7与R4组成3输入或门电路(紫色虚线框),其3个输入点为C、m、n,其C点为G1管发射极对地电压,正常情况下,C点电压≈0,而m、n电压在正常情况下也=0,故正常情况下或门输出clk电压=0。
该线路动作原理:
接通电源瞬间,C1因保持通电前的电压(0V)不变,故使S端的电压=15V,使4103置位(即使4013的Q=1),随着100K电阻对C1充电,使C1电压由0V↑15V,使S端电压由15V↓0V,使S置位使能失效。4013的Q=1,其Q端输出高电压将通过10K电阻加在G3管的基极,使G3管饱和导通,而G3管的集电极=0,又通过1.2K电阻,又使G2管产生足够大的基极电流,使G2管饱和导通,此时G2管的导通相当开关闭合:将+24V加在电磁阀线圈上。
正常情况下,如PLC的Q1.0=0(即B=0),则G1管截止,其输出点A=1,使与门输出点m=0,或非门输出点n也=0,此时C点=0,故或门输出clk=0。4013 无触发信号输入,其输出端Q=1―>G3导通―>G2导通,+24V加在电磁阀线圈上。
如PLC的Q1.0=1(即B=1),则G1管导通,电磁阀得电动作。其输出点A=0,其与门输出点m=0,或非门输出点n 也=0,此时C点≈0,故或门输出clk=0。4013仍无触发信号,其输出端Q=1―>G3导通―>G2导通,+24V加在电磁阀线圈上。
当运行中如出现以下4种情况均会切断电源且报警:
1、电磁阀工作中其线圈突然短路,如Q1.0=1,此时的G1管变为射极跟随器,使C
点电压=高电压,通过D1使或门输出clk=1,clk=1的前沿正突跳触发4013,使4013的输出Q=0―>G3截止―>G2截止,切断24V电源。
2、如电磁阀工作中其线圈突然断路:
(1)、如此时Q1.0=1,其A点因线圈断路空悬,必使与门输出m=1,通过D2使或门输出clk=1,其前沿正突跳触发4013,使4013的输出Q=0―>G3截止―>G2截止,切断24V电源。
(2)、如此时Q1.0=0,其A点因线圈断路空悬,必使或非门输出n=1,通过D7使或门输出clk=1,其前沿正突跳触发4013,使4013的输出Q=0―>G3截止―>G2截止,切断24V电源。
3、工作中如G1管突然短路:A点因G1管的短路,使A点电压=0,此时如Q1.0=1,其A点电压=0与正常情况一样,电路不会发出报警,当Q1.0由1变0时,A点电压因G1管的短路仍=0,这样A与B电压同时为0,使或非门输出n=1,通过D7使或门输出clk=1,其前沿正突跳触发4013,使4013的输出Q=0―>G3截止―>G2截止,切断24V电源。
4、工作中如G1管突然断路:A点因G1管的断路而空悬,此时如Q1.0=1,B点=1,会使与门输出m=1,通过D2使或门输出clk=1,其前沿正突跳触发4013,使4013的输出Q=0―>G3截止―>G2截止,切断24V电源。此时如Q1.0=0,即B点=0,会使或非门输出n=1,通过D7使或门输出clk=1,其前沿正突跳触发4013,使4013的输出Q=0―>G3截止―>G2截止,切断24V电源。
三、二种电路比较
由继电器组成的驱动电路,简单、易懂、易维修,适应于不太熟悉电子线路的操作人员。由晶体管等电子元件组成的驱动电路,适应于熟悉电子线路的操作人员使用,特别适用于需多个电磁阀进行控制的设备使用,可以将多个控制电路集中于一块印刷板,相比由继电器组成的驱动电路:体积小,动作灵敏可靠,费用低。
全站搜索