2017-01-11 11:00:55 | 人围观 | 评论:

(1)直流伺服电动机驱动模块的基本形式及原理
原理上,直流伺服电动机驱动模块也由功率电路和控制电路两部分构成。而功率电路原理上有两种基本形式,这两种基本形式分别叫电压控制型(DSMDRV)和电流控制型(DSMDRC)。
(2)用功率电子器件构成的驱动模块DSMDR
用功率电子器件可以构成一种带限流功能的电压控制型双向驱动模块,
(3)用功率集成电路构成DSMDR驱动模块
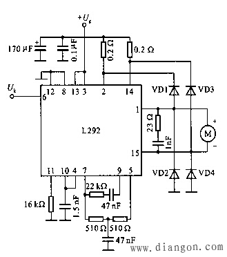
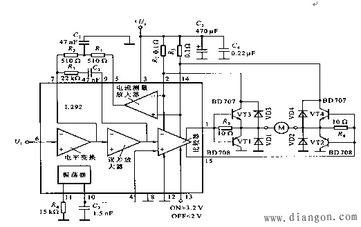
由于直流伺服电动机通常是低电压小功率。因此,可以采用一些通用功率集成电路构成直流伺服放大器直接驱动直流伺服电动机。此外,目前市场上已有专用于驱动直流伺服电动机的专用功率集成电路。这种集成电路具有很大的输出电流能力且用它们构成直流伺服放大器非常简单和容易。


全站搜索