你的位置: 首页 > 家电弱电 > 电子技术

场效应管在开关电源电路中的开关振荡电路中的应用

2018-09-20 10:42:09 | 人围观 | 评论:

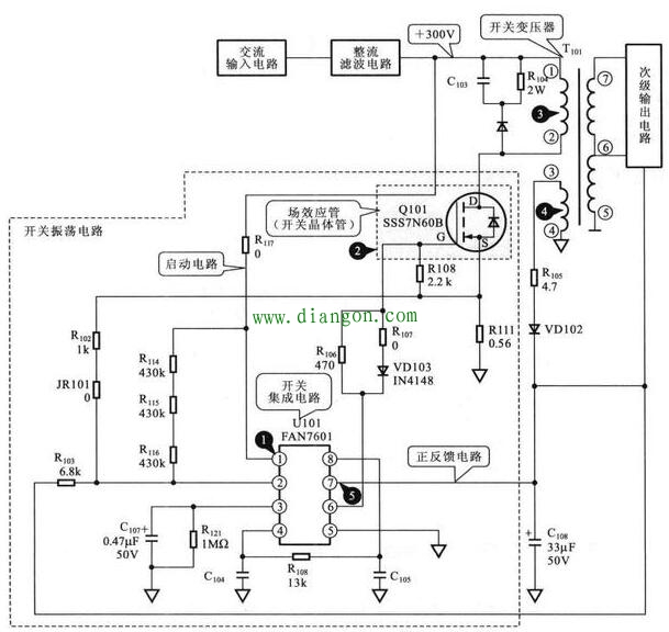
场效应管在开关电源电路中的开关振荡电路中的应用见下图。


开关集成电路U101中的振荡器起振,为场效应管Q101的栅极G提供振荡信号,于是场效应管Q101开始振荡,使开关变压器T101的初级线圈中产生开关电流,开关变压器的次级线圈3、4中便产生感应电流,3脚的输出经整流、滤波后形成正反馈电压加到U101的7脚,从而维持振荡电路工作,使开关电源进入正常的工作状态。场效应管作为该电路中的脉冲放大器件,用于实现“开关振荡”的功能。





标签:[db:tags]