2018-12-13 16:59:37 | 人围观 | 评论:
对模拟电路的掌握分为三个层次:
初级层次
熟练记住这二十个电路,清楚这二十个电路的作用。只要是电子爱好者,只要是学习自动化、电子等电控类专业的人士都应该且能够记住这二十个基本模拟电路。
中级层次
能分析这二十个电路中的关键元器件的作用,每个元器件出现故障时电路的功能受到什么影响,测量时参数的变化规律,掌握对故障元器件的处理方法;定性分析电路信号的流向,相位变化;定性分析信号波形的变化过程;定性了解电路输入输出阻抗的大小,信号与阻抗的关系。有了这些电路知识,您极有可能成长为电子产品和工业控制设备的出色的维修维护技师。
高级层次
能定量计算这二十个电路的输入输出阻抗、输出信号与输入信号的比值、电路中信号电流或电压与电路参数的关系、电路中信号的幅度与频率关系特性、相位与频率关系特性、电路中元器件参数的选择等。达到高级层次后,只要您愿意,受人尊敬的高薪职业--电子产品和工业控制设备的开发设计工程师将是您的首选职业。
一、 桥式整流电路

1、二极管的单向导电性:
伏安特性曲线:
理想开关模型和恒压降模型:
2、桥式整流电流流向过程:
输入输出波形:
3、计算:Vo, Io,二极管反向电压。
二、 电源滤波器

1、电源滤波的过程分析:
波形形成过程:
2、计算:滤波电容的容量和耐压值选择。
三、 信号滤波器
1、信号滤波器的作用:
与电源滤波器的区别和相同点:
2、LC 串联和并联电路的阻抗计算,幅频关系和相频关系曲线。
3、画出通频带曲线。
计算谐振频率。

四、 微分和积分电路

1、电路的作用,与滤波器的区别和相同点。
2、微分和积分电路电压变化过程分析,画出电压变化波形图。
3、计算:时间常数,电压变化方程,电阻和电容参数的选择。
五、 共射极放大电路
1、三极管的结构、三极管各极电流关系、特性曲线、放大条件。

2、元器件的作用、电路的用途、电压放大倍数、输入和输出的信号电压相位关系、交流和直流等效电路图。
3、静态工作点的计算、电压放大倍数的计算。
六、 分压偏置式共射极放大电路

1、元器件的作用、电路的用途、电压放大倍数、输入和输出的信号电压相位关系、交流和直流等效电路图。
2、电流串联负反馈过程的分析,负反馈对电路参数的影响。
3、静态工作点的计算、电压放大倍数的计算。
4、受控源等效电路分析。
七、 共集电极放大电路(射极跟随器)

1、元器件的作用、电路的用途、电压放大倍数、输入和输出的信号电压相位关系、交流和直流等效电路图。电路的输入和输出阻抗特点。
2、电流串联负反馈过程的分析,负反馈对电路参数的影响。
3、静态工作点的计算、电压放大倍数的计算。
八、电路反馈框图

1、反馈的概念,正负反馈及其判断方法、并联反馈和串联反馈及其判断方法、电流反馈和电压反馈及其判断方法。
2、带负反馈电路的放大增益。
3、负反馈对电路的放大增益、通频带、增益的稳定性、失真、输入和输出电阻的影响。
九、二极管稳压电路

1、稳压二极管的特性曲线。
2、稳压二极管应用注意事项。
3、稳压过程分析。
十、串联稳压电源

1、串联稳压电源的组成框图。
2、每个元器件的作用;稳压过程分析。
3、输出电压计算。
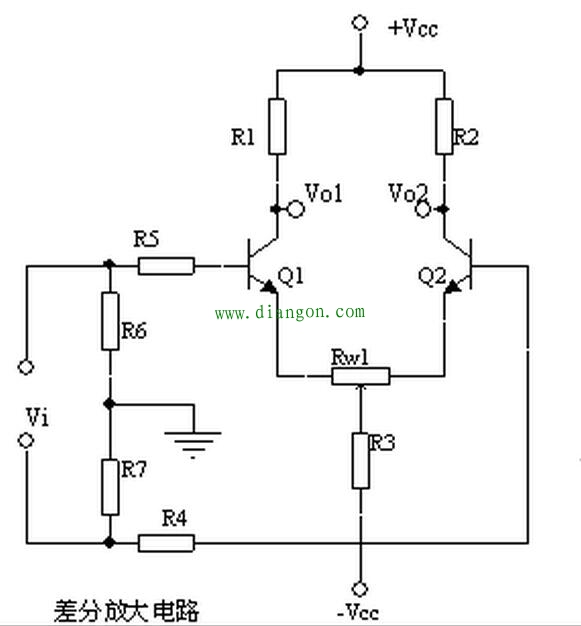
十一、差分放大电路

1、电路各元器件的作用,电路的用途、电路的特点。
2、 电路的工作原理分析。如何放大差模信号而抑制共模信号。
3、 电路的单端输入和双端输入,单端输出和双端输出工作方式。
十二、场效应管放大电路

1、场效应管的工作特点、场效应放大器的特点。各元器件的作用。
2、放大过程分析。
3、电压放大增益的计算。
十三、选频(带通)放大电路

1、 每个元器件的作用:
选频放大电路的特点:
电路的作用:
2、特征频率的计算:
选频元件参数的选择:
3、幅频特性曲线:
十四、运算放大电路


十五、差分输入运算放大电路

1、 差分输入运算放大电路的的特点:
用途:
输出信号电压与输入信号电压的关系式
十六、电压比较电路

1、电压比较器的作用:
工作过程是:
2、比较器的输入-输出特性曲线图:
3、如何构成迟滞比较器:
十七、RC振荡电路

1、振荡电路的组成:
振荡电路的作用:
振荡电路起振的相位条件:
振荡电路起振和平衡幅度条件:
2、RC电路阻抗与频率的关系曲线:
相位与频率的关系曲线:
3、RC振荡电路的相位条件分析:
振荡频率:
如何选择元器件:
十八、LC振荡电路

1、振荡相位条件分析:
2、直流等效电路图和交流等效电路图:
3、振荡频率计算:
十九、石英晶体振荡电路

1、石英晶体的特点:
石英晶体的等效电路:
石英晶体的特性曲线:
2、石英体振动器的特点:
3、石英晶体振动器的振荡频率:
二十、功率放大电路

1、乙类功率放大器的工作过程:
交越失真:
2、复合三极管的复合规则:
3、甲乙类功率放大器的工作原理分析:
自举过程分析:
甲类功率放大器的特点
甲乙类功率放大器的特点

全站搜索