LM358内部包括有两个独立的、高增益、内部频率补偿的双运算放大器,适合于电源电压范围很宽的单电源使用,也适用于双电源工作模式,在推荐的工 作条件下,电源电流与 电源电压无关。它的使用范围包括传感放大器、直流增益模组,音频放大器、工业控制、DC增益部件和其他所有可用单电源供电的使用运算放大器的场合。
LM358特性(Features):
*内部频率补偿。
*直流电压增益高(约100dB) 。
*单位增益频带宽(约1MHz) 。
*电源电压范围宽:单电源(3―30V);双电源(±1.5一±15V) 。
*低功耗电流,适合于电池供电。
*低输入偏流。
*低输入失调电压和失调电流。
*共模输入电压范围宽,包括接地。
*差模输入电压范围宽,等于电源电压范围。
*输出电压摆幅大(0至Vcc-1.5V) 。
LM358主要参数
LM358引脚图

图1 DIP塑封引脚图引脚功能

图2 圆形金属壳封装管脚图
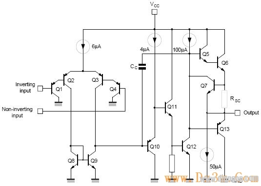
LM358内部结构图

图3 内部电路原理图

图4 直流耦合低通RC有源滤波器

图5 LED驱动器

图6 TTL驱动电路

图7 RC有源带通滤波器

图8 Squarewave振荡器

图9 滞后比较器

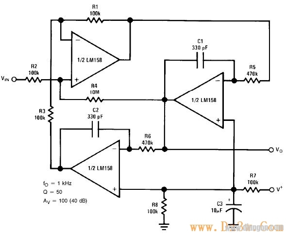
图10 带通有源滤波器
全站搜索