2016-10-23 10:41:40 | 人围观 | 评论:
LM358典型应用电路图集

图4 LM358组成的直流耦合低通RC有源滤波器

图5 LM358组成的LED驱动器

图6 LM358组成的TTL驱动电路

图7 LM358组成的RC有源带通滤波器

图8 LM358组成的方波发生器

图9 滞后比较器

图10 带通有源滤波器

图11 灯驱动程序

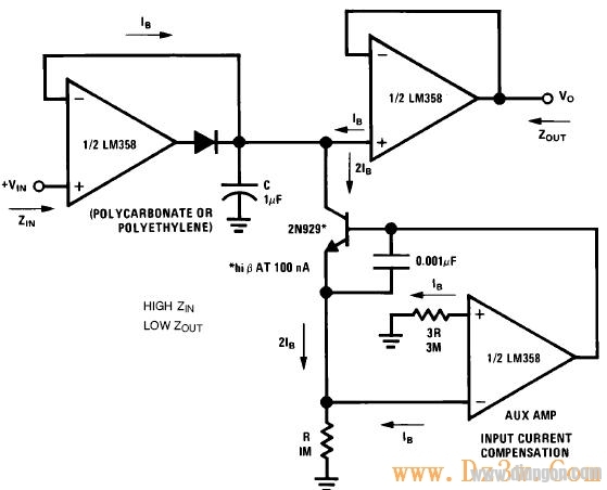
图12 电流*器

图13 低漂移峰值检测器

图14 电压跟随器
图15 功率放大器外围电路

图16 LM358电压控制振荡器VCO

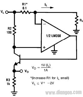
图17 固定电流源
图18 脉冲发生器

图19 交流耦合反相放大器

图20 交流耦合非反相放大器

图21 可调增益仪表放大器

图22 直流放大器
图23脉冲发生器

图24 桥式电流放大器
图25 引用差分输入信号

图26 直流差动放大器
全站搜索