
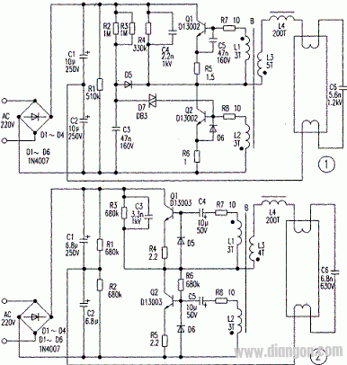
上图的电子荧光灯的C5与C6可以看成就是普通荧光灯启辉器里面的电容。电感L4就是普通荧光灯里面的哪个大的镇流器(线圈的,在铁芯上),这里只做产生大的反势电压,而普通的还有限流作用。另外是电子荧光灯电压低了,频率成了高频,也就不会有闪,保护眼睛。高频下电压不要很高也可以点亮灯管的。所以L4就不必做得很大,省下了不少的铜线成本。也不怎么耗电,这就是省电的地方了。
这里有个电容易坏,串在灯管的灯丝上面的。小的灯管多用的是222的电容。大点的用了682的(6.8N)。这电容用得太大了,会起动慢或不起动荧光,只有二边灯丝有光的。要是换板时这个电容有时要换掉,改成大小合用的。大的话电流也就过得大,灯也就光亮些,可能易坏灯管。也有可能不能起荧光。太小灯就不够亮,有时也起动不了的。这个电容最好用BBC电容,耐压1000V的。
另有个启动电阻易坏的,上图2是680K。很多电路都是680K的。图1是二个1M的,也就是500K。
再就是二个13002的三极管,小功率的用13001与13002与13003等。大的用13005与13007等。大的可以换小的。注意脚位,有的管是一样的,脚位有不同的,可能是生产厂家乱做出来的吧。
上图的L4是个电感,在板上面为个最大的带方型磁芯的。
上图的L1 ,L2,L3是个变压器,是用个圆型的磁芯,带皮的小线圈了几圈而已,一共三根线。
也就是说,所有的荧光灯电路板差不多都可以代换的,只要做小小的改动就行了,好的荧光灯就是管用是大,像13005,电感也大点,450V耐压电容也好点,有的用二个250V耐压的电容。启动电阻用的功率也大点。
全站搜索