2019-11-10 16:44:43 | 人围观 | 评论:

图1
图2,如果给图中带电部分标上红色,没合断路器QS之前如图2。

图2
图3,合上断路器QS。

图3
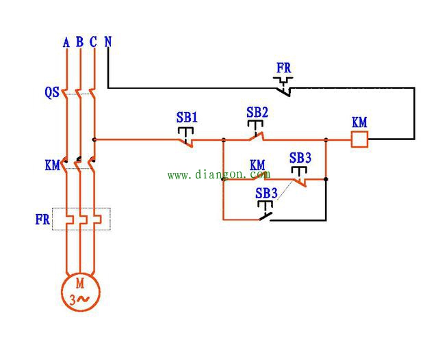
图4,连续运行,按下SB2按钮,KM线圈得电吸合,KM常开辅助触点闭合,电流通过KM常开点和SB3常闭点使接触器自锁,电机连续运行。

图4
图5,点动运行,按下SB3按钮,KM得电吸合,但由于SB3常闭点断开,接触器不能自锁。

图5
松开SB3按钮,SB3常闭点恢复闭合以前,接触器已经释放,KM常开触点断开,电机停止。如图6。

图6
全站搜索