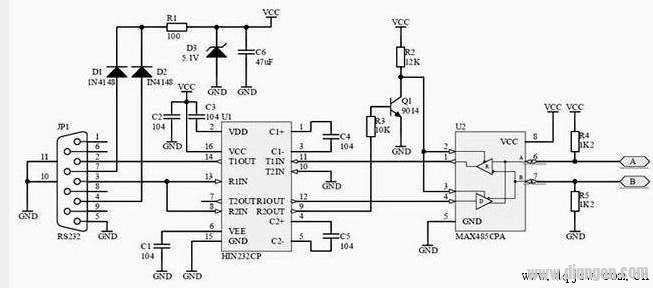
RS485接口定义图

1 连接主机端的RS485接口。
----信号定义如下:
----RS485接口 --------信号含义
---- 3 -----------B RXD- 接收数据
---- 4 ------------A RXD+ 接收数据
---- 5------------ Y TXD+ 发送数据
---- 7------------ Z TXD- 发送数据
2-连接从机端的RS485接口。
----信号定义如下:
----RS485接口--------- 信号含义
---- 3------------ Z TXD- 发送数据
---- 4------------ Y TXD+ 发送数据
---- 5------------ A RXD+ 接收数据
---- 7------------ B RXD- 接收数据
全站搜索