2023-07-04 11:25:14 | 人围观 | 评论:
医学诊断市场持续高速增长,自疫情以来,这块市场更备受关注。技术型分销商Excelpoint世健公司,深耕医学诊断产品多年,本次我们通过世健公司邀请了来自专业医学诊断产品企业的工程师储工跟大家分享实战案例。该公司是一家专业从事医学诊断产品研发、生产、销售及服务的国家高新技术企业,主要产业为体外诊断试剂、仪器及独立第三方医学诊断服务。产品线涵盖生化、发光、血球、尿液、质谱、分子诊断、血脂亚组分检测VAP和POCT等。而储工有着丰富的设计与实战经验。
这个实战案例主要是设计一个分光测色仪的硬件系统,该系统主要由光源、光接收器、信号处理器等组成,基本功能框图如图1。光源灯采用小功率单波长LED,对于LED发光的稳定性主要因素是电流和环境温度。故硬件方案中需要设计恒流源电路和恒温控制电路。

图1
1、恒流源电路方案设计
对于小功率的恒流源设计,最常用的就是运放 + 场管方案。电路如图2所示,该方案由分立元件组成,运放、三极管、电阻的电气参数一致性及温漂会极大的影响恒流源的精度,影响因素较多难以控制。

图2
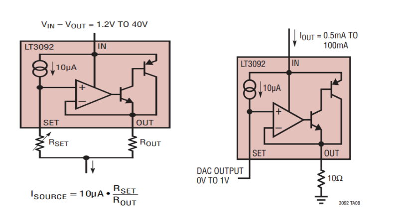
ADI公司旗下有一款产品(型号:LT3092)单芯片集成了多个元件,使器件一致性和温漂更容易控制,成为恒流源方案的理想选择器件。最大输出电流200mA满足小功率恒流源的需求;超宽的输入电压范围及低压差工作电压(1.2V~40V)使得电源电压设计更具兼容性;内部更有高精度微恒流源(10uA),结合精密电阻可组成高精度的参考电压源。内部原理图如图3。

图3 图4
若无需更改恒流源电流,则RSET选用固定高精度低温漂的电阻即可。若想实时调节电流,RSET可选用数字电位器(如ADI公司产品AD5610),用MCU来控制。LT3092的SET引脚还可以直接连接DAC,用MCU直接控制更是一种方便简单又省成本的方案,如图4。
由于分光测色仪用到多个不同波长的LED,可以让每个LED配上一个恒流源,当然更好的方案是只用一个恒流源然后用模拟开关切换通道,这样更省成本。ADI公司有一款产品(型号ADG452)单芯片集成4通道模拟开关。较低的导通电阻(4Ω);每通道100mA的工作电流;快速的开关频率(tON = 70ns,tOFF = 60ns)。电气性能完全满足设计需求,方案电路实现如图5。

图5
2、恒温控制电路方案设计
恒温控制电路由加热器 + 温度传感器 + 温度保护器 + 控制器构成,如图6。温度开关用于加热失控时的过温保护,MCU接受来自温度传感器的反馈,利用PID算法去控制驱动器调节加热器的功率输出,达到恒温控制的目的。

图6
加热器可以是恒压驱动,用场管作为开关,MCU用PWM方式控制调节。但由于PWM方式控制频率较高且信号存在突变,会对电路系统造成较大的噪声干扰,进而影响用于精密测量的模拟电路。另一种方案是采用恒流驱动加热器,借鉴上述LED恒流源电路方案,选择输出电流更大的恒流源芯片(如ADI公司产品LT3085),输出电流达500mA,其他参数、功能与LT3092类似,功能框图如图7。
图7
配上数字电位器,MCU可以实时调节电流变化,以控制加热器的功率输出。并且恒流方式调节频率低、过程平缓不会引起电压信号的突变。部分电路原理图如图8。

图8
加热功率计算:P = I2*R(I为恒流源电流,R为加热器电阻)
I = 10uA * RW / R53(微恒流源电流*数字电位器/采样电阻)
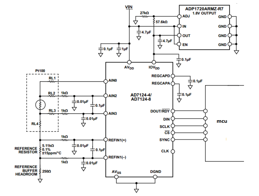
温度传感器可以选择线性好、精度高的PT100。对于PT100的驱动电路,需要设计恒流源,信号放大电路,再加上模数转换器,模拟器件分立且数量较多,硬件成本较高,对于PCB面积受限的应用也不好布局,因此可以选择集成度高的器件如ADI公司产品(型号:AD7124-4),集成程控放大器(增益编程范围为1~128),可以直接连接小信号传感器而无需放大电路;内置激励电流源(设置范围50 μA~1 mA),正好方便给温度传感器供电;高达19 kSPS、24 位高性能多通道Σ-Δ型模数转换器,足够以高分辨率采集温度数据。应用AD7124-4设计的PT100驱动电路原理图详见图9。

图9
PT100采用4线制,两线用于信号采集,两线用于激励源通电流,这样无论信号线多长,都可以消除线电阻对信号检测的影响。流经RTD的电流也会流过精密基准电阻,产生基准电压。此精密基准电阻上产生的电压与RTD 上的电压成比例,因此,激励电流的波动会被消除。
3、光电转换电路设计
光电转换电路一般采用光电二极管(PD) + 运放 + 模数转换器(ADC)方案(如图10)。由PD采集反射光,由运放流压转换并放大信号,然后ADC转换为数字信号给MCU。由于PD工作于光伏模式,因此负责流压转换的运放需要超低偏置电流;为了提高分辨率,ADC需要尽量高的处理位数。

图10
考虑使用多个高性能分立器件硬件成本过高,在性能达标的条件下可以尽量选择集成度高的器件。ADI旗下有一款产品(型号:ADPD2211),自带24倍电流放大器使之拥有超高的灵敏度,省去了外置运放;极好的脉冲响应(典型带宽达400KHz);超低电流噪声(90fA/√Hz)。其内部功能框图如图5。在输出端加上采样电阻到地,即可实现流压转换,省去众多的外围电路。其功能框图如图11。

图11
4、MCU选型
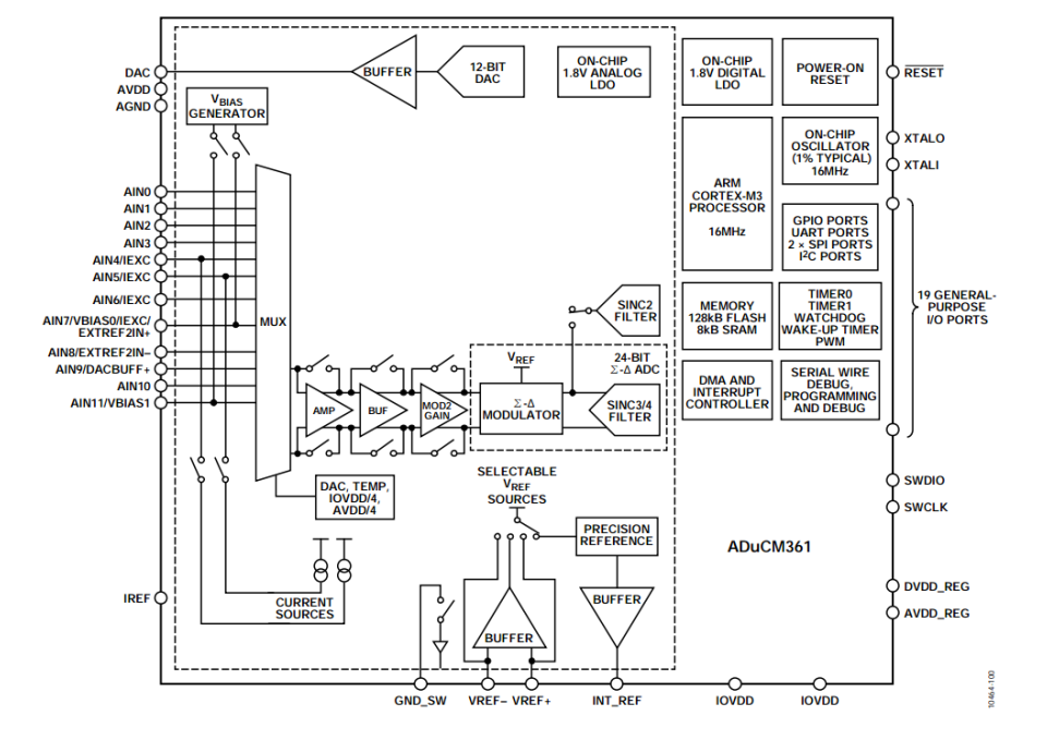
市面上MCU以内核区分主要是51内核和ARM内核,还有部分是个某些厂家自研的内核。当选择同一内核的MCU时,各大厂家的产品却都大同小异,而ADI公司拥有高精度ADC与高性能MCU完美结合的产品(型号:ADuCM361)其内部资源框图如图12,结合如此高性能模拟部分的MCU在市面上少有。

图12
ADuCM361内置32 位ARM Cortex-M3® 处理器,常见的外设如UART、SPI、IIC、Timer、DMA、DAC、Watchdog都有集成,非常方便使用;自带一个片内32 kHz 振荡器和一个内部16 MHz高频振荡器使硬件设计可以省去外部晶振电路;最令人刮目相看的是它集成了4 kSPS、24 位高性能多通道Σ-Δ型模数转换器(ADC),可在全差分和单端模式下工作,ADC模块集成硬件滤波器,可以选择配置高速滤波器来进行步进变化检测,也可选择低速滤波器用于精密测量;内置一个低噪声、低漂移带隙基准电压源,也可选择外部基准电压源;附带的可编程激励电流源,可以应用于许多电流驱动型的传感器。
ADuCM361集成的模拟部分功能正好与AD7124-4功能相似,方案本身就需要MCU 作为信号处理模块,若选择ADuCM361,则可以省去AD7124-4,ADuCM361拥有的多通道ADC模块完全可以满足光电数据采集、温度传感器驱动,DAC控制光源恒流源并可以微调电流,SPI控制数字电位器来动态调节加热器电流达到恒温目的。
全站搜索