2023-07-13 11:25:29 | 人围观 | 评论:
作者:ADI 公司 | Jellenie Rodriguez,应用工程师 Mary McCarthy,应用工程师
简介
本文讨论基于电阻温度检测器(RTD)的温度测量系统的历史和设计挑战。本文还涉及RTD选型和配置上的权衡。最后,本文详细介绍了RTD系统优化和评估。
RTD温度测量为什么很重要?
温度测量在很多不同的终端应用中发挥着重要作用,例如工业自动化、仪器仪表、状态监控(CbM)和医疗设备。不管监控环境条件或校正系统的漂移性能如何,高准确度和高精度都非常重要。有多种类型的温度传感器可以使用,例如热电偶、电阻温度检测器(RTD)、电子带隙传感器和热敏电阻。具体选择何种温度传感器及如何设计,取决于所测量的温度范围和所需的精度。对于-200°C至+850°C之间的温度,RTD可提供高精度和良好稳定性的出色特性组合。
温度测量的主要挑战有哪些?
挑战包括:
RTD选型指南
RTD概述
RTD传感器的阻值是以某种精确定义的方式随温度变化的函数。最广泛使用的RTD是铂Pt100和Pt1000,其提供2线、3线和4线配置。其他RTD类型由镍和铜制成。
表1.常见RTD类型

最常见的Pt100 RTD有两种形状:线绕和薄膜。每种类型都按照若干标准化曲线和容差构建。最常见的标准化曲线是DIN曲线。DIN代表“Deutsches Institut für Normung”,意思是“德国标准化研究所”。曲线定义了铂100Ω传感器的阻值与温度的关系、标准化容差和工作温度范围。其定义的RTD精度从0°C时100Ω的基本电阻开始。DIN RTD有不同的标准容差分类。这些容差显示在表2中,它们也适用于低功耗应用中使用的Pt1000 RTD。
表2.RTD精度—A类、B类、1/3 DIN

选择RTD传感器时,RTD本身及其精度都要考虑。温度范围随元件类型而变化,以校准温度(通常在0°C)显示的精度随温度而变化。因此,必须定义所测量的温度范围,并要考虑到任何低于或高于校准温度的温度都会有更宽的容差和更低的精度。
RTD按照0°C时的标称电阻来分类。Pt100传感器的温度系数约为0.385Ω/℃,Pt1000的温度系数比Pt100大10倍。许多系统设计人员使用这些系数来获得近似的电阻到温度转换,但Callendar-Van Dusen方程提供了更准确的转换。
温度t ≤ 0°C时,公式为:

温度t ≥ 0°C时,公式为:

其中:
t为RTD温度(°C)
RRTD(t)为RTD在温度(t)时的电阻
R0为RTD在0°C时的电阻(本例中R0 = 100 Ω)
A = 3.9083 × 10−3
B = −5.775 × 10−7
C = −4.183 × 10−12
RTD接线配置
选择RTD时需要考虑的另一个传感器参数是其接线配置,这会影响系统精度。市场上有三种不同的RTD接线配置,每种配置都有自己的优点和缺点,可能需要采用不同技术来减小测量误差。
2线配置是最简单但精度最低的配置,原因是引线电阻的误差及其随温度的变化导致了显著的测量误差。因此,这种配置仅用于引线很短的应用或使用高电阻传感器(例如Pt1000)的应用,这样可以最大程度地减小引线电阻对精度的影响。
3线配置使用三个引脚,优势突出,因而是使用最多的配置,在连接器尺寸最小化的设计中很有用(仅需要3个连接端子,而4线RTD需要4线端子)。相对于2线配置,3线配置在精度上也有显著改善。3线配置中的引线电阻误差可以通过不同的校准技术来补偿,本文稍后会介绍这些技术。
4线是最昂贵但最准确的配置。这种配置消除了引线电阻及温度变化效应引起的误差。因此,4线配置可实现最佳性能。
RTD配置电路
高精度RTD传感器测量需要精密信号调理、模数转换、线性化和校准。RTD测量系统的典型设计由不同电路级组成,如图2所示。虽然信号链看起来很简单,但其中涉及到几个复杂因素,设计人员必须考虑复杂的元件选择、连接图、误差分析和模拟信号调理挑战。由于相关模块数量较多,上述因素会影响整体系统电路板尺寸和物料清单(BOM)成本。但好消息是,ADI公司提供了大量集成式解决方案。该完整的系统解决方案可帮助设计人员简化设计,减小电路板尺寸,缩短产品上市时间,并降低整个RTD测量系统的成本。

图1.RTD接线配置

图2.典型RTD测量信号链模块
三种RTD接线配置需要不同的接线技术来将RTD连接到ADC,另外还要考虑其他外部元件以及ADC的要求,例如激励电流和灵活的多路复用器。本节将更深入地讨论每种RTD配置电路设计及注意事项。
Σ-Δ型ADC
当设计RTD系统时,Sigma-Delta(Σ-Δ)型ADC能提供多方面优势。首先,Σ-Δ型ADC能够对模拟输入过采样,从而最大程度地减少外部滤波,只需要一个简单的RC滤波器。另外,它们支持灵活地选择滤波器类型和输出数据速率。在采用市电供电的设计中,内置数字滤波可用来抑制交流电源的干扰。24位高分辨率ADC(如AD7124-4/AD7124-8)具有21.7位(最大值)的峰值分辨率。其他优点包括:
有些Σ-Δ型ADC集成了很多功能,包括:
此类ADC显著简化了RTD设计,并且减少了BOM,降低了系统成本,缩小了电路板空间,缩短了产品上市时间。
对于本文,AD7124-4/AD7124-8用作ADC。这两款器件是低噪声、低电流精密ADC,集成了PGA、激励电流、模拟输入和基准电压缓冲器。
比率测量
比率式配置是使用RTD或热敏电阻等电阻传感器的系统的合适且高性价比的解决方案。采用比率式方法,基准电压和传感器电压从同一激励源获得。因此,激励源不需要很精确。图3显示了4线RTD应用中的比率式配置示例。恒定的激励电流为RTD和精密电阻RREF供电,RREF上产生的电压就是RTD测量的基准电压。激励电流的任何变化都不会影响测量的精度。因此,采用比率式方法时,允许使用噪声较大且不那么稳定的激励电流。激励电流具有更好的抗扰度,优于电压激励。本文稍后会讨论选择激励源值时需要考虑的主要因素。

图3.4线RTD比率测量
IOUT/AIN共用引脚
许多RTD系统设计人员使用集成多路复用器和激励电流的Σ-Δ型ADC,以支持多通道测量和灵活地将激励电流连接到各传感器。AD7124等ADC允许单个引脚同时用作激励电流和模拟输入引脚(参见图4)。由于IOUT和AIN共用引脚,因此每个3线RTD传感器只需要两个引脚,这有利于增加通道数。但在这种配置中,抗混叠或电磁干扰(EMI)滤波中的大值电阻R与RTD串联,会给RTD电阻值带来误差,因此R值受到限制。正因如此,通常建议为每个激励电流源提供专用引脚,以避免给RTD测量带来误差。

图4.3线RTD,IOUT/AIN引脚共用
4线RTD连接图
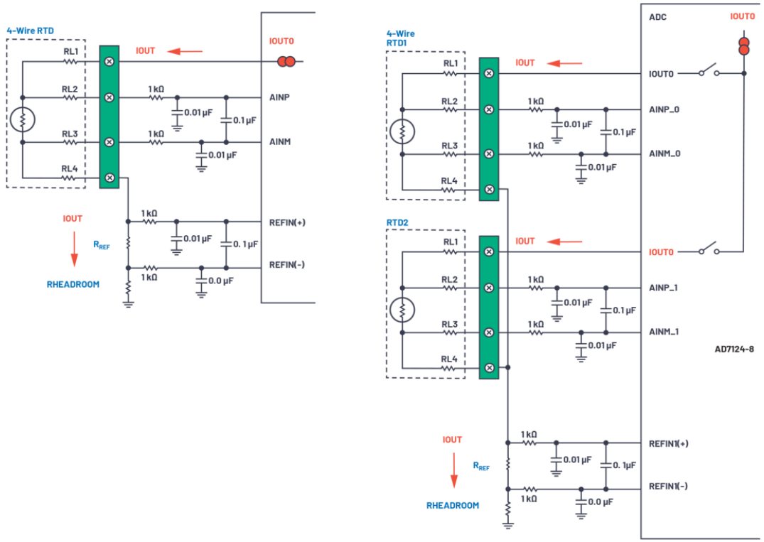
4线RTD配置性能最佳。相比于其他两种配置,系统设计人员面临的唯一问题是传感器本身的成本和4引脚连接器的尺寸。在这种配置中,引线引起的误差通过返回线路消除。4线配置使用开尔文检测,两条线承载往返RTD的激励电流,其余两条线检测RTD元件本身的电流。引脚电阻引起的误差会被系统本身消除。4线配置只需要一个激励电流IOUT,如图5所示。来自ADC的三个模拟引脚用于实现单个4线RTD配置:一个引脚用于激励电流IOUT,两个引脚作为全差分输入通道(AINP和AINM)用于检测RTD上的电压。
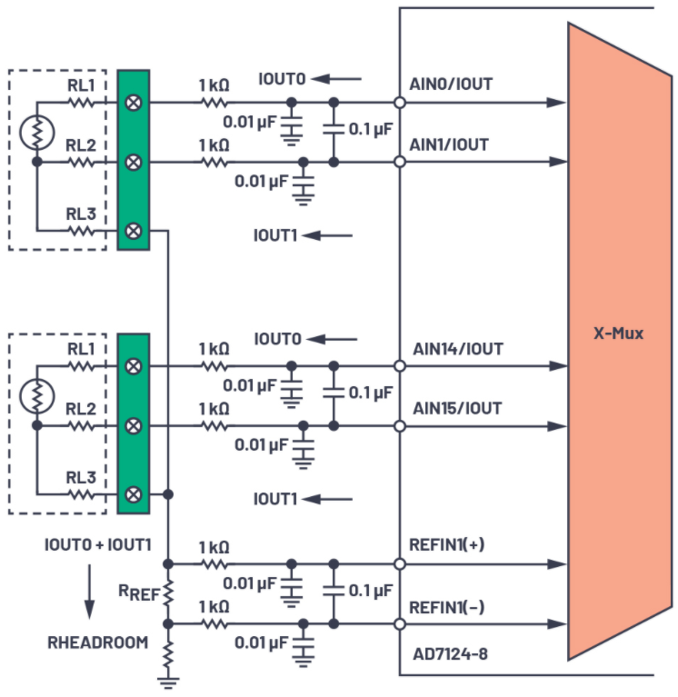
当设计使用多个4线RTD时,可以使用单个激励电流源,并将激励电流导向系统中的不同RTD。将基准电阻放在RTD的低端,单个基准电阻便可支持所有RTD测量。也就是说,该基准电阻由所有RTD共享。请注意,如果ADC的基准输入具有宽共模范围,则基准电阻可以放在高端或低端。因此,对于单个4线RTD,可以使用高端或低端上的基准电阻。但是,当系统中使用多个4线RTD时,将基准电阻放在低端是有利的,因为一个基准电阻可以由所有RTD共享。请注意,某些ADC内置基准电压缓冲器。这些缓冲器可能需要一定的裕量,因此如果使能缓冲器,则需要裕量电阻。使能缓冲器意味着可以将更强大的滤波连接到基准引脚而不会引起误差,例如ADC内的增益错误。
2线RTD连接图
2线RTD配置是最简单的配置,如图6所示。2线配置只需要一个激励电流源。来自ADC的三个模拟引脚用于实现单个2线RTD配置:一个引脚用于激励电流IOUT,两个引脚作为全差分输入通道(AINP和AINM)用于检测RTD上的电压。当设计使用多个2线RTD时,可以使用单个激励电流源,并将激励电流导向系统中的不同RTD。按照4线配置将基准电阻放在RTD的低端,单个基准电阻便可支持所有RTD测量。也就是说,该基准电阻由所有RTD共享。
2线配置是三种接线配置中精度最低的配置,原因是测量的实际电阻值既包括传感器的电阻值,也包括引线RL1和RL2的电阻值,从而增大了ADC上的电压测量结果。如果传感器在远程,系统使用非常长的导线,则误差将很大。例如,25英尺长的24 AWG铜线的等效电阻为:0.026Ω/英尺(0.08Ω/米)× 2 × 25英尺 = 1.3Ω。因此,1.3Ω导线电阻产生的误差为:(1.3/0.385) = 3.38°C(近似值)。导线电阻还会随温度而变化,这又会增加误差。

图5.单个和多个4线RTD模拟输入配置测量
3线RTD连接图
使用3线RTD配置可以大幅改善2线RTD配置的引线电阻所引起的较大误差。本文使用第二激励电流(如图7所示)来抵消RL1和RL2所产生的引线电阻误差。因此,来自ADC的四个模拟引脚用于实现单个3线RTD配置:两个引脚用于激励电流(IOUT0和IOUT1),两个引脚作为全差分输入通道(AINP和AINM)用于检测RTD上的电压。

图6.单个和多个2线RTD模拟输入配置测量

图7.单个和多个3线RTD模拟输入配置测量
有两种方法可以配置3线RTD电路。方法1将基准电阻放在顶边,使得第一激励电流IOUT0流到RREF、RL1,然后流到RTD;第二电流流经RL2引线电阻,产生的电压抵消RL1引线电阻上的压降。因此,匹配良好的激励电流可完全消除引线电阻导致的误差。如果激励电流匹配得不是那么好,使用这种配置可使不匹配的影响最小化。同一电流流到RTD和RREF;因此,两个IOUT之间的任何不匹配只会影响引线电阻计算。测量单个RTD时,此配置很有用。
测量多个3线RTD时,建议将基准电阻放在底边(方法2),这样只能使用单个基准电阻,从而最大限度地降低总成本。然而,在这种配置中,一个电流流过RTD,但有两个电流流过基准电阻。因此,IOUT的任何不匹配都会影响基准电压的值和引线电阻的抵消。当存在激励电流不匹配时,该配置的误差会比方法1更大。有两种可能的方法可以校准IOUT之间的不匹配和不匹配漂移,从而提高第二种配置的精度。第一种方法是对激励电流斩波(交换),在每个阶段执行一次测量,然后将两个测量值平均,从而实现校准。另一种办法是测量实际激励电流本身,然后在微控制器使用计算的不匹配来补偿该不匹配。关于这些校准的更多细节在CN-0383中讨论。
RTD系统优化
检查系统设计人员的问题,可发现设计和优化RTD应用解决方案存在不同的挑战。挑战一是上面讨论的传感器选型和连接图。挑战二是测量的配置,包括ADC配置、设置激励电流、设置增益和选择外部元件,同时确保系统优化并在ADC规格范围内运行。最后,最关键的问题是如何实现目标性能,确定有哪些误差源贡献了整体系统误差。
幸运的是,有一款新工具RTD_CONFIGURATOR_AND_ERROR_BUDGET_CALCULATOR,它为设计和优化RTD测量系统提供从概念到原型制作的实操解决方案。
该工具
全站搜索