2023-07-21 11:25:55 | 人围观 | 评论:
1.电化学传感器的应用电路
电化学传感器是目前在工业领域最常用的传感器类型之一,目前已经被广泛应用于气体探测、水质检测、生物分析、食品检验等产品中。这种传感器利用了化学反应转换为电流电压的原理,能够产生与被测物质含量成比例的电信号。电化学传感器一般由电极、反应物等组成,是一种消耗型传感器,因此,为了尽量延长其使用寿命,其内部物质与被探测物之间发生的化学反应是非常少量且缓慢的,所以,电化学传感器输出的电信号是非常微弱的。在实际应用中,工程师需要设计精密稳定的电路,来驱动、调理和采集电化学传感器。
为了使电化学传感器工作,需要搭建的电路系统被称为恒电位电路。以三端式电化学气体传感器为例,如图1所示,需要搭建的电路包括偏置电压源、电位保持、电流转电压、滤波、模数转换等,再送入MCU中进行数据处理。ADC电路之前的信号为TIA电路转换的电压信号,与气体的浓度值成比例变化,根据传感器的氧化或还原反应,TIA电路转换的电压可能正向变化,也可能反向变化。整体电路的元器件包含了精密运放、精密电阻、高性能ADC等,每个部位的电路设计都有其理论支撑,对工程师的模拟信号电路知识储备要求较高。

图1 三端式电化学气体传感器调理电路
更重要的是,电化学传感器对温湿度敏感、响应一致性不好、随寿命变化衰减,这就导致电化学传感器使用的门槛较高,生产调试的难度较大。本文将介绍一款在电化学应用行业技术非常领先的模块产品方案,由骏龙科技自主研发,能够兼容几乎任何领域、所有类型的电化学传感器,非常容易集成和开发,让各行各业的电化学传感器使用者能快速实现自主产品的搭建与生产。
2.模块级电化学电路方案
该电化学模块方案的产品型号为MCUM355,是基于ADI公司的平台级芯片ADUCM355开发而成。它集成了高性能模拟电路、温湿度传感器与处理器,预留了丰富的外围接口,可以兼容气体探测、水质检测、生物阻抗分析、血糖测量、食品分析等多种应用。如图2所示是MCUM355的实物图,模块为2*2cm尺寸的邮票孔模块形式、通过串口交互数据,易于集成和使用。模块采用3.3V供电,常规工作电流为5mA,在低功耗或休眠情况下消耗电流仅为几uA。

图2 MCUM355模块产品实物图
3.模块的原理结构
如图3所示,MCUM355的板上包含1只ADUCM355芯片、1只LTC6078高阻运放、1只SHT31型号的温湿度传感器、以及一些必要的外围被动器件。其中ADUCM355内部的功能资源是十分全面的,它内部包括的模拟电路有,2路低功耗恒电位电路、1路高带宽恒电位电路、高性能的ADC电路、丰富的开关切换矩阵以及电源管理等,另外,它也是一颗具有26MHz工作主频的Cortex-M3内核的处理器,因此具备低功耗MCU的所有必备资源,例如各种运算资源、各种数据接口等。

图3 MCUM355的内部原理结构
板上的LTC6078是ADI公司的一款高阻双路运放,其中一路作为pH电极的接口电路,电压信号直接送入ADUCM355内的ADC功能通道,另一路则作为电导率电极的接口电路,将微弱电流转换为电压,再送入ADC通道。针对水质检测应用,传感器具体的连接方法可以参见后文内容。
板上的SHT31是一款精密温湿度传感器,在气体探测场景中,温湿度可以作为环境指标扩充和结果校正依据。此外,板上还设置了若干精密电阻,用于ADUCM355的内部模拟电路校正,以及作为水质测量过程的参照电阻。
在板上核心芯片ADUCM355的内部,包含了2路低功耗恒电位电路,它是电化学传感器的核心配套功能电路,可以用于所有的电化学气体传感器,以及血糖、食品检测电极等等。此外,还包含了1路高带宽恒电位电路,它一般用于电化学阻抗谱(EIS)的测量。EIS测量在电池分析、生物特性分析等方面都有成熟应用,它除了可以用于辅助分析被测物质,最重要的是可以用于预测传感器寿命情况。通过本模块产品实现EIS测量功能,无需搭建复杂的电路结构。ADUCM355的其他功能模块都是用于采集和控制的功能电路,芯片的内部功能十分丰富,具体发挥功能时是通过内部强大的开关矩阵,来切换模拟电路的连接方式,从而实现多种多样的电路功能。
为节省接口数量,本模块产品只开放了ADUCM355的一部分必要接口资源,如图4所示为MCUM355产品的外部可用接口资源,如果对该芯片资源感兴趣,可以到ADI官方网站ADUCM355的产品页面下载资料进行详细研究。模块可以直接连接气体传感器、水质传感器等,接口资源的设计充分考虑了传感器种类及其连接方式的特点。

图4 MCUM355外部可用接口
4.应用于气体探测
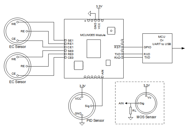
当使用多功能电化学模块搭建气体检测应用时,一般使用的是三端式电化学传感器,其引脚可以分别直接连接到模块的对应接口,MCUM355共有两组完全相同的电化学通道,可以连接两只三端电化学气体传感器,如图5所示。当然,本模块也支持两端式气体传感器,例如氧气传感器,只需将其电流感应电极连接到WE引脚,即只利用了模块内部的电流电压转换功能电路。此外,还有一种常用的气体传感器为PID或MOS原理,它输出的是单端电压信号,此时只需将该传感器输出引脚接入MCUM355模块的AIN端。

图5 气体探测应用的连接方案
图6所示的是一套气体探测应用的功能演示套件实物图,由骏龙科技设计研发。套件采用了2只电化学气体传感器和1只PID传感器,测量氧气、CO、TVOC三种气体浓度指标,是单个MCUM355模块能够支持的最多气体传感器数量。演示套件的显示屏由单独的MCU驱动和控制,与MCUM355模块通过串口指令交互数据。套件显示空气温度与湿度数据,来自于MCUM355板上的SHT31传感器。气体探测套件通过USB的5V供电,只需1颗输出3.3V的LDO即可满足全部供电需求。

图6 气体探测演示套件
5.应用于水质检测
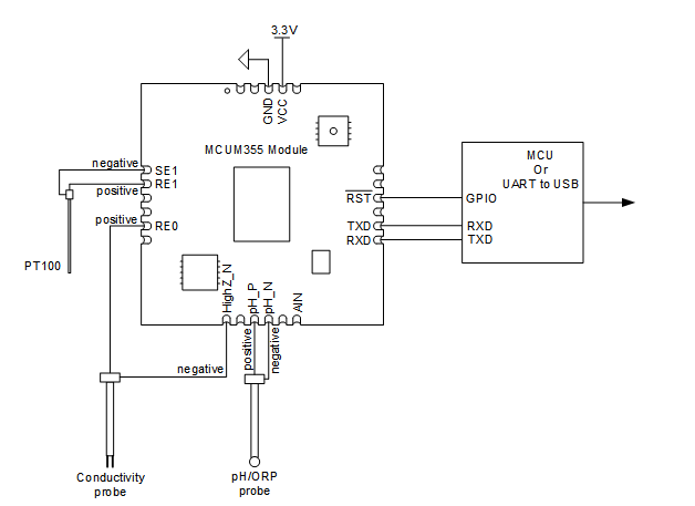
当使用MCUM355模块产品搭建水质检测应用时,主要是基于单模块实现水温、pH值、ORP值、电导率4种参数的测量。传感器连接方案如图7所示,水温传感器连接电化学1通道,水温传感器的原理是热电阻,这种方式利用的是其恒电位电路间接测量电阻值的原理。pH电极连接的是模块上专用的通道,主要是由于其高阻输出的特性,同时pH电极也能够反映被测液体的ORP值。对于电导率电极,其阳极端连接模块的电化学0通道,阴极端可连接电化学0通道或专用高阻通道,这取决于被测液体的阻抗范围,如果是低阻液体(导电性强),则可连接电化学0通道的WE0引脚,如果是高阻液体(导电性弱),则需要如图7所示连接高阻接口。
图8是水质应用的演示套件,其结构原理与气体套件类似,由骏龙科技设计研发。水质应用可支持的传感器类型不仅限于本文中提到的方案,任何电化学原理的水质电极传感器都可以兼容,例如溶解氧传感器等。

图7 水质检测应用的连接方案

图8 水质检测演示套件
6.交流阻抗测量与分析
交流阻抗测量也是电化学阻抗谱(EIS)测量,它是给电化学传感器施加小幅度的正弦波信号,然后测量其电流响应,得到阻抗值。由于是交流阻抗,测量的结果值是具有相位角属性的,即包含实部和虚部。在实际测量过程中,会给传感器施加不同频率的信号,得到一组阻抗数据,也就是形成阻抗谱。将阻抗谱绘制成坐标曲线,可以用于分析传感器电极工况。一般情况下,随着传感器电极的老化,阻抗曲线会有明显的偏移现象,如图9所示。在实际应用中,EIS具有很实用的意义,例如,对气体传感器进行EIS分析,可以推测传感器的剩余工作寿命,对水质电极进行EIS分析,可以得知电极表面是否被污损或腐蚀等。

图9 EIS测量结果和曲线图
实际上,EIS已经被广泛应用于电池特性分析、腐蚀检测等方向,相比以往的计时电流法、循环伏安法等电化学电极分析方法,EIS结果由于具有频率成分,能够表征的信息显然会更加丰富,这使得EIS测量具有非常广阔的应用发展空间。MCUM355模块可以方便地实现EIS测量功能,在外接传感器不动的情况下,模块内部的开关矩阵电路将会把传感器接入到高带宽恒电位电路中,根据已内置的控制程序,全自动运行EIS测量过程,然后将阻抗谱结果直接输出,如图9所示。MCUM355的EIS测量最高支持的激励信号频率可达200kHz。
7.简单易用的开发交互方式
MCUM355模块预留了四线式SWD接口,用户可以直接编辑调试控制代码。同时,MCUM355默认的固件程序是支持串口指令交互的,工程师只需按照协议规则向模块发送指令,即会得到反馈信息或测量结果。
MCUM355模块在上电后即通过串口向用户发送信息,以气体探测应用举例,模块首先发来的是两个电化学传感器通道的基本配置信息,而后发来两个通道测量的传感器电流转换为电压的结果,默认情况下是每秒钟更新一次传感器数据,如图10所示。用户可以使用该电压数据换算为气体浓度值。需要注意的是,在转换过程中用户还需要利用标定、温度补偿矫正等软件算法,才能进一步提高最终测量浓度值的准确性。这是由于电化学传感器对环境温度湿度非常敏感,并且其输出特性也并非理想的线性。

图10 气体探测应用中模块的工作数据
首先,用户可以通过输入串口指令对模块恒电位电路的5项主要参数进行配置,如图11所示为单个恒电位电路的功能结构模型,可配置的参数包括Vbias、Vzero、Rload、Rtia和Rfilter,其中,Vbias和Vzero是通过DAC功能电路产生的电压,决定着电化学传感器接入电路的电压偏置情况和测量基线,Rload负载电阻与传感器本身特性相关,Rtia决定电流转电压电路的放大倍数,而Rfilter则能够改变信号的响应速度,此处三个电阻本质上是精确的数字电位器。

图11 可配置的恒电位电路参数
配置参数是通过一组16进制代码发送给MCUM355模块的,如图12所示,为该协议的示例及其具体说明,其主体包含的内容就是上述5个参数的设定值。前文中提到,MCUM355模块中具备两组相同的低功耗恒电位电路,因此指令中也包含了目标通道的序号。在协议内容中,5个参数的不同代码分别代表了相对应的配置值,具体的配置说明可以参见MCUM355模块产品配套的用户使用指南文档。

图12 配置参数指令代码示例及说明
在用户发送配置参数指令后,MCUM355将反馈刚刚更新的配置信息,并暂停运行,提示用户需要给模块重新复位,如图13所示。此时配置信息已经被存入模块的内置Flash空间中,模块需要重新运行程序代码,然后读取Flash中的最新配置信息,并控制内部电路达到新的参数,然后开始运行测量程序。

图13 向模块发送配置参数指令后的反馈
MCUM355模块运行在测量模式的情况下,用户可以随时向其发送模式转换指令,如图14所示,用户发送指令将模块转换为EIS测量模式,此时模块将会立即开始两个电化学通道的EIS测量过程,默认程序固件中,EIS测量的频率点从100Hz分布至200kHz,单通道测量全程耗时大约15s。在EIS测量模式下,模块将持续地交替进行两个通道传感器的测量过程,直至用户向模块发送指令返回至正常测量模式。一般情况下,建议用户在短时间内最好只对电化学传感器做一轮EIS测量,由于测量过程是采用小幅度的正弦波信号对传感器进行扰动,电极上会交替发生氧化和还原两种相反的过程,短时间内,不会影响电化学传感器的工作状态。如果较长时间施加EIS交流扰动信号,有可能会使传感器内部反应紊乱,使传感器出现输出饱和等异常现象,需要等待很长时间其才能恢复正常。
当然,某些应用中(如生物阻抗分析),电极需要持续进行EIS测量过程,从而得到被测数据进行分析,这种情况下,客户可以直接利用图14所示输出的EIS结果。

图14 模块运行在EIS测量模式
8.总结
本文介绍了型号为MCUM355的多功能电化学模块,基于ADI公司的平台级芯片ADUCM355开发而来,能够用于气体探测、水质检测、生物分析和食品检验等领域,具有集成度高、超低功耗的特点。针对于气体和水质应用,本文具体说明了MCUM355与传感器的连接方法、工作原理等,用户可以将其应用于自己的设计中,以及过渡至其他电化学传感器应用。MCUM355模块采用串口方式进行指令和数据交互,容易开发和使用,能够帮助用户快速搭建电化学产品。通过内置的EIS测量功能,可以实现传感器寿命预测、电极分析等更深层次的应用,进一步拓展该模块的可应用领域。对于更丰富的电化学功能应用,骏龙科技的技术人员可以协助客户完成模块内置功能软件的定制开发。
参考文献
[1] 骏龙科技MCUM355产品简介:https://www.cytech.com/knowledge/technical-articles/cytech-engineer/adi-highly-integrated-solution-gas-and-water-quality
[2] ADUCM355产品页面:https://www.analog.com/cn/products/aducm355.html
作者
Boris Wang
Field Application Engineer
Macnica Cytech Ltd.
全站搜索