2023-09-12 11:25:41 | 人围观 | 评论:
热电偶是一种广泛用于温度测量的简单元件,是工业应用中最常用的温度测量传感器之一,具有成本低、坚固耐用、可重复性好,并具有很宽的工作温度范围和快速响应时间,尤其适合高温测量,例如C型热电偶最高可测量2300℃的温度,适用于如锅炉、热水器、烤箱和风机引擎等。

图1:包括测量结和参考结的热电偶连接
热电偶一端放置在需要进行温度测量的地方,称为测量结。 热电偶的另一端连接精密电压测量单元,该连接称为参考结,或者称为冷结。 测量结和冷结之间的温差产生一个电压,其值与两个结点之间的温差成比例。 该温差产生的信号通常为数微伏至数十毫伏不等,具体取决于温度差值。本文简单介绍了利用热电偶进行设计的过程中常见的挑战,并提出基于ADI公司的信号调理解决方案的热电偶电路设计。
良好的测温电路需要解决这些挑战
与众多传感信号检测电路设计一样,将热电偶产生的电压变换成精确的温度读数面临诸多挑战,因为热电偶电压很小,温度与电压不是线性关系,而且还必须准确测量冷结温度。
电压信号太弱:最常见的热电偶类型有J、K和T型。在室温下,其电压变化幅度分别为52 μV/°C、41 μV/°C和41 μV/°C。其它较少见的类型温度电压变化幅度甚至更小。这种微弱的信号在模数转换前需要较高的增益级。
因为电压信号微弱,信号调理电路一般需要约100左右的增益,尽管这本身并不具备挑战性,但更棘手的事情是如何识别实际信号和热电偶引线上的拾取噪声。热电偶引线较长,经常穿过电气噪声密集环境。引线上的噪声可轻松淹没微小的热电偶信号。
一般结合两种方案来从噪声中提取信号。第一种方案使用差分输入放大器(如仪表放大器)来放大信号。因为大多数噪声同时出现在两根线上(共模),差分测量可将其消除。第二种方案是低通滤波,消除带外噪声。低通滤波器应同时消除可能引起放大器整流的射频干扰(1 MHz以上)和50 Hz/60 Hz(电源) 工频干扰。在放大器前面放置一个射频干扰滤波器(或使用带滤波输入的放大器)十分重要。50Hz/60Hz滤波器的位置无关紧要—它可以与RFI滤波器组合放在放大器和ADC之间,作为∑-Δ ADC滤波器的一部分,或可作为均值滤波器在软件内编程。
电压信号非线性是需要解决的另外一个挑战。热电偶响应曲线的斜率随温度而变化。例如,在0°C时,T型热电偶输出按39 μV/°C变化,但在100°C时斜率增加至47 μV/°C。
有三种常见的方法来对热电偶的非线性进行补偿。选择曲线相对较平缓的一部分并在此区域内将斜率近似为线性,这是一种特别适合于有限温度范围内测量的方案,这种方案不需要复杂的计算。K和J型热电偶比较受欢迎的诸多原因之一是它们同时在较大的温度范围内灵敏度的递增斜率(塞贝克系数)保持相当恒定。
第二种方法是将查找表存储在内存中,查找表中每一组热电偶电压与其对应的温度相匹配。然后,使用表中两个最近点间的线性插值来获得其它温度值。第三种方案使用高阶等式来对热电偶的特性进行建模。这种方法虽然最精确,但计算量也最大。每种热电偶有两组等式。一组将温度转换为热电偶电压(适用于参考接合点补偿)。另一组将热电偶电压转换成温度。
热电偶电路设计还可能遇到有其他挑战,例如如何尽可能精确地读取参考接合点—将精确温度传感器保持在与参考接合点相同的温度,任何读取参考接合点温度的误差都会直接反映在最终热电偶读数中。此外,设计热电偶信号调理时应在测量接地热电偶时避免接地回路,还要在测量绝缘热电偶时具有一条放大器输入偏压电流路径。这里不再赘述。
基于24位Σ-Δ型ADC的全集成式热电偶测量系统

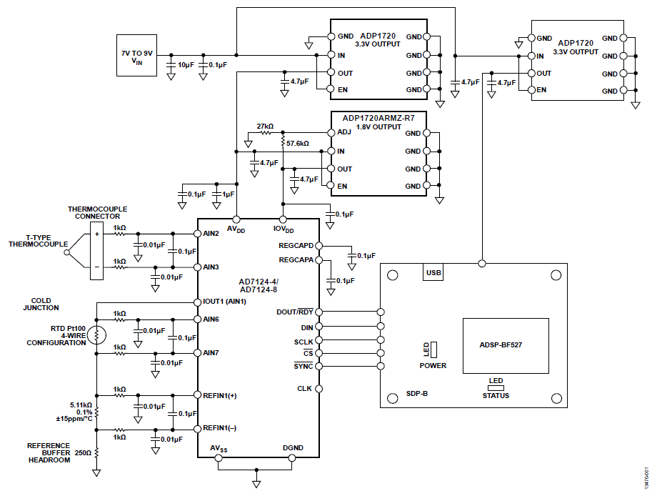
图2. AD7124-4/AD7124-8热电偶测量配置,包括RTD冷结补偿
T型热电偶的灵敏度约为40 μV/℃,是工业测温应用中常见的温度传感器,可测量−200℃至+400℃的温度,输出范围约−8.6 mV至+17.2 mV。图2所示电路采用T型热电偶,利用AD7124-8的集成PGA,可以轻松检测热电偶的小电压并将其精确转换为数字信号。 在一个较小范围(0℃至60℃)内,热电偶响应接近线性。
为了在宽温度范围内实现精确测量,必须对实测值应用线性化处理,确保获得准确的温度值。此外,对于信号链而言,重要的是对热电偶保持较高的阻抗和较低的漏电流,以便实现最高精度。
AD7124-8提供集成式热电偶测量解决方案,可实现高分辨率、低非线性度误差和低噪声性能,以及极高的50 Hz/60 Hz抑制能力。该器件片内集成低噪声PGA,可放大热电偶的小信号,增益编程范围为1到128,因而可以直接与传感器接口。 增益级具有高输入阻抗,输入漏电流在全功率模式下不超过3.3 nA,在低功耗模式下为1 nA(典型值)。下面说明基于AD7124-8开发热电偶温度测量系统所用的不同元件,例如电源、外设接口等。
AD7124-8具有单独的模拟电源和数字电源。 数字电源IOVDD独立于模拟电源,可以为1.65 V至3.6 V范围内的值(以DGND为基准)。 模拟电源AVDD以AVSS 为基准,范围是2.7 V到3.6 V(低功耗模式和中功率模式)或2.9 V至3.6 V(全功率模式)。 图2所示电路采用单电源供电,因此AVSS与DGND相连,仅使用一个接地层。AVDD和IOVDD电压利用低压差稳压器ADP1720分别产生。AVDD电压设置为3.3 V,IOVDD电压设置为1.8 V,采用ADP1720稳压器。 使用单独的稳压器可确保噪声最低。
AD7124-8可配置为8个差分或15个伪差分输入通道。AD7124-8的片内诊断功能可用来检查模拟引脚上的电平是否在额定工作范围以内。正(AINP)和负(AINM)模拟输入可以单独检查是否发生过压和欠压,以及ADC是否饱和。 当模拟输入上的电压超过AVDDSS时,欠压标志就会置1。对于图2所示电路,使用两个模拟输入引脚来连接热电偶(AIN2、AIN3),需要三个模拟引脚来进行冷结补偿(AIN1、AIN6、AIN7)。AIN2和AIN3配置为全差分输入通道,用于测量热电偶产生的电压。 对于本电路,如图2所示,热电偶是浮空的。要将热电偶偏置到已知电平,AIN2上使能VBIAS电压发生器。
热电偶测量是绝对测量,因而需要一个基准电压源,使用AD7124-8内置2.5 V基准电压源。针对冷结补偿,一个激励电流源用于激励RTD。 此电流从AVDD产生,流向AIN1。对于本电路,冷结电路采用基准输入REFIN1(±)。 流经4线RTD(用于冷结测量)的电流也会流过精密基准电阻,产生基准电压。 此精密基准电阻上产生的电压与RTD上的电压成比例,因此,激励电流的波动会被消除。
另外值得一提的是滤波器。为了抑制调制器频率及其倍数处的干扰,必须使用这种滤波。差分滤波器(截止频率约为800 Hz)和共模滤波器(截止频率约为16 kHz)在模拟输入端和基准输入端实现。AD7124-4/AD7124-8在片内数字滤波方面拥有很大的灵活性。有多种滤波器选项可用,所选的滤波器会影响输出数据速率、建立时间和50 Hz/60 Hz抑制性能。图2中电路可以实现sinc4滤波器和后置滤波器,在整个输出数据速率范围内具有出色的噪声性能,另外还有出色的50 Hz/60 Hz抑制性能。 后置滤波器用于提供50 Hz和60 Hz同时抑制,建立时间为40 ms。
本文小结
热电偶已成为在合理精度内高性价比测量宽温度范围的工业标准方法,热电偶在相当宽的温度范围内提供稳定可靠的温度测量,本文提出基于AD7124-8/AD7124-4)解决这些问题的方案,AD7124-8是一款适合高精度测量应用的低功耗、低噪声、完整模拟前端。 该器件内置一个低噪声24位Σ-Δ型ADC,可配置为提供8个差分输入或15个单端或伪差分输入。该方案具有低功耗、精密的全集成优势,是一款高性价比方案。
编辑:黄飞
全站搜索