2016-11-30 11:53:00 | 人围观 | 评论:

驱动电路如图4所示。外接电阻Rt和电容Ct 、内部定时比较器、复零晶体管、R-S触发器等构成单稳定时电路。当输入端Vi+输入的电压大于Vi-输入端的电压时,f0输出逻辑低电平。同时,电流源IR对电容CL充电。电源Vcc也通过电阻Rt对电容Ct充电。当电容Ct两端的充电电压大于Vcc的2/3时,输出端,f0输出逻辑高电平。f0信号输出至PMM8713 芯片的时钟端,该频率经PMM8713处理后,在A、B、C脚输出一定频率的驱动信号来控制功率三极管的导通时间,从而控制步进电机的转速。
方向控制电路由LM348四电路通用运算放大器构成。外部方向控制信号通过LM348和基准电压构成电压比较电路。当Vdi大于基准电压VH时,U3A输出为正,接至PMM8713的第4脚,控制输出端输出正相脉冲序列。当Vdi小于基准电压VH时,输出端为负,接至PMM8713的第4脚,控制输出端输出负相脉冲序列,相应相驱动输出端输出正反向脉冲序列,从而控制步进电机的正反转。
由LM331给出的输入指令是输入时钟f0和方向指令DIR,这2个指令在PMM8713中经逻辑组合转换各相通断的时序逻辑信号。PMM8713的相驱动输出端(PIN10~PIN13)的驱动电流达20 mA以上,能直接驱动微型步进电机。R1、C1为开机时自动初始化电路。初上电的数十毫秒内R端为低电平,从而A~D端自动复位至初始状态。如果外接的步进电机功率较大,PMM8713输出驱动端驱动能力不够,此时应设计功率放大驱动电路,然后再驱动步进电机。PMM8713各相输出端的导通顺序逻辑信号送至功率驱动段转换成内部功率开关的基极(或栅极)驱动信号。步进电机驱动方式按相绕组流过的电流是单向或双向可分为单极性和双极性驱动,通常,三相步进电饥采用单极性驱动。从功率驱动级电路来分析,又有电压驱动和电流驱动之分。本设计中采用串联电阻电压驱动方式。在相绕组中串接一定阻值和功率的电阻,一方面减小了绕组回路的时间常数,同时又对低频和静止工作时的电流进行限制。
利用上述原理设计了一个自动闸阀控制器,闸阀的上下位置采用限位开关控制,利用相应的电路使限位开关的动作改变图5所示LM348比较电压输入端电压的大小,从而控制步进电机运转还是停转。其工作原理;LM348的同相输入端为基准电压端,其反向输入端为比较电压输入端,当比较电压输入端的电压小于基准电压时,LM348的1引脚上输出高电平,使BD237导通,从而使步进电机能够实现正转或反转;当比较电压输入端的电压高于基准电压时,在LM348的1引脚上输出低电平,BD237截止,步进电机停转。

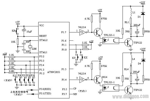
步进电机驱动器系统电路原理如图3:

图3 步进电机驱动器系统电路原理图
AT89C2051将控制脉冲从P1口的P1.4~P1.7输出,经74LS14反相后进入9014,经9014放大后控制光电开关,光电隔离后,由功率管TIP122将脉冲信号进行电压和电流放大,驱动步进电机的各相绕组。使步进电机随着不同的脉冲信号分别作正转、反转、加速、减速和停止等动作。图中L1为步进电机的一相绕组。AT89C2051选用频率22MHz的晶振,选用较高晶振的目的是为了在方式2下尽量减小AT89C2051对上位机脉冲信号周期的影响。
图3中的RL1~RL4为绕组内阻,50Ω电阻是一外接电阻,起限流作用,也是一个改善回路时间常数的元件。D1~D4为续流二极管,使电机绕组产生的反电动势通过续流二极管(D1~D4)而衰减掉,从而保护了功率管TIP122不受损坏。
在50Ω外接电阻上并联一个200μF电容,可以改善注入步进电机绕组的电流脉冲前沿,提高了步进电机的高频性能。与续流二极管串联的200Ω电阻可减小回路的放电时间常数,使绕组中电流脉冲的后沿变陡,电流下降时间变小,也起到提高高频工作性能的作用。
全站搜索