2016-10-30 15:09:10 | 人围观 | 评论:

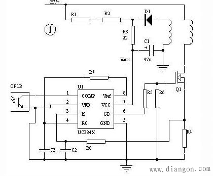
用UC3842做的开关电源的典型电路见图1。过载和短路保护,一般是通过在开关管的源极串一个电阻(R4),把电流信号送到3842的第3脚来实现保护。当电源过载时,3842保护动作,使占空比减小,输出电压降低,3842的供电电压Vaux也跟着降低,当低到3842不能工作时,整个电路关闭,然后靠R1、R2开始下一次启动过程。这被称为“打嗝”式(hiccup)保护。在这种保护状态下,电源只工作几个开关周期,然后进入很长时间(几百ms到几s)的启动过程,平均功率很低,即使长时间输出短路也不会导致电源的损坏。由于漏感等原因,有的开关电源在每个开关周期有很大的开关尖峰,即使在占空比很小时,辅助电压Vaux也不能降到足够低,所以一般在辅助电源的整流二极管上串一个电阻(R3),它和C1形成RC滤波,滤掉开通瞬间的尖峰。仔细调整这个电阻的数值,一般都可以达到满意的保护。使用这个电路,必须注意选取比较低的辅助电压Vaux,对3842一般为13~15V,使电路容易保护。
全站搜索